我有很多学员,当我问他们为什么不写作,不交作业时,他们的回答经常是:没灵感。
什么是灵感?灵感从哪里来?如何借助AI帮我们找灵感呢?
今天我们就来聊聊上述这些问题。
一、什么是灵感?
写作中,”灵感”指的是一种特殊的状态,它会突然出现,激发了创作的欲望和能力。
这种感觉可能来自于外界的刺激,也可能源自内在的感受或者体验。
灵感能够让作者更轻松地产生新的创意,表达出更生动、深刻的观点,从而使作品更吸引人。
虽然灵感往往是一种难以预测和控制的体验,但对于写作的人而言,它是非常重要的。
二、如何获得灵感?
灵感虽好,可是获得不易,要不然也没有那么多人在写作的时候便秘了,在日常生活中,我们要去哪里找灵感呢?
1、大量阅读:阅读是培养灵感的重要途径。通过阅读各种各样的书籍、文章和其他创意作品,你可以接触到不同的观点、风格和主题,从而激发自己的创作灵感。
2、观察生活:关注周围的人、事、物,从日常生活中汲取灵感。观察细节、感受情绪、体验生活,这些都可以成为创作的源泉。
3、保持开放的心态: 保持心灵的开放和接纳,不要拘泥于固有的观念和想法。尝试接受新的观点和经历,这有助于打开灵感的大门。
4、记录想法: 将你的想法、感受和观察记录下来。无论是用笔记本、手机应用还是其他方式,及时记录下灵感,以免遗忘。
5、创造良好的创作环境: 找到一个适合创作的环境,保持宁静和专注。有时候,创作环境的舒适度和安静度可以促进灵感的涌现。
6、与他人交流: 和其他创作者或者有共同兴趣的人交流和分享想法,也是获得灵感的一种方式。他人的观点和反馈可能会激发你的新思维,帮助你找到灵感的方向。

以上这些方法都是需要长期积累的,那比如我现在就要写一篇文章,我该怎么办?
这时候,就要请出AI了。
三、如何用AI找灵感?
一种常见的方法是利用关键词来找主题。关键词是指与特定话题或领域相关的重要词汇。
通过输入关键词,AI可以帮助确定写作的方向和范围,从而为创作提供一个明确的起点。
例如,如果你希望写一篇关于”人工智能”的文章,你可以通过输入这个关键词来找到与之相关的潜在主题,比如”人工智能的发展历程”、”人工智能在医疗领域的应用”等。
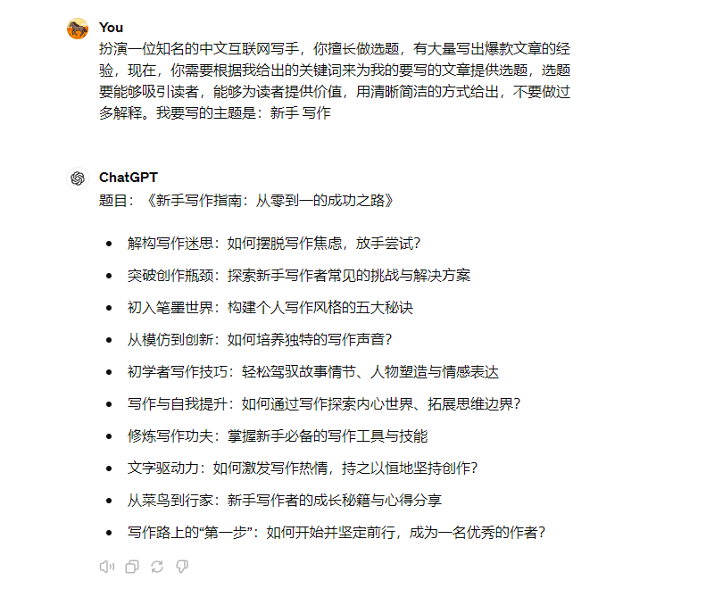
提示词:扮演一位知名的中文互联网写手,你擅长做选题,有大量写出爆款文章的经验,现在,你需要根据我给出的关键词来为我的要写的文章提供选题,选题要能够吸引读者,能够为读者提供价值,用清晰简洁的方式给出,不要做过多解释。

一旦确定了主题,接下来我们还可以利用相关主题来生成文案。
生成文案时,可以使用相关的关键词或主题作为输入,让AI生成与之相关的文章段落或者思路。
AI会根据输入的关键词和主题,结合提示词,生成连贯、合乎逻辑的文本。
这种方法可以帮助你快速获取灵感和创作素材,为文章的内容和结构提供参考和启发。
搞钱声明:欢迎大家阅读本篇内容,探讨评论,本篇文章仅供网创思路分享,不含VIP课程培训,请自行钻研并承担风险!同时,想要了解更多项目拆解,请扫描下方二维码关注巨量副业项目库—每天更新全网新鲜的优质搞钱教程,加入可永久免费查看下载10000余项项目资源。

