经常收到同行们说我公众号的排版真好看,问我平时是怎么排版的,用什么工具之类的,而每次听到这种夸奖,我都是心中偷笑。
作为一个经常写干货的我,在众多老铁们呼吁下,我终于决定写下这篇公众号排版干货了。
当然,关于排版技巧,你随便一搜,已经有大把人写了,那我就写写我自己平时的排版经验,以及推荐一些常用的工具和技巧吧。
关于排版,根本不需要用到第三方编辑器,我从来不用,因为真的超级不好用,除了偶尔需要一些特效~
1.公众号排版就这么两三步
如果是直接在公众号编辑器写文章,首先当然是先把字敲出来啦,如下图:

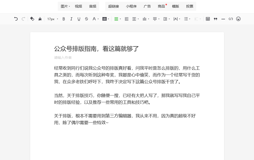
在敲字的时候分好段,当然,如果你是在word写的,或者其他地方粘贴过来的,我一般都是一套操作,如下:
Ctrl+A全选,然后选择两端对齐。

然后选择两端缩进,我一般是选择缩进16或32,这个看自己喜欢了,你现在看到我的这个是缩进 32 的。

最后设置字体和大小,我用的是15号,字体用的是Arial,这个字体需要装了插件才能换,等会我会推荐。
先来看效果:

似乎还缺点什么,一般做完上面那一步,我会重新来阅读一遍文章,查找错别字以及看看有没有需要修改的地方,并标注重点,该加粗的加粗,该加颜色的加颜色,该配图的配图……
再来看看预览,这回我们用PC端看,是不是好看多了?

可以看到,我把重点加粗了,然后把段落加了颜色和小标题,以及用了一个超大号的 1 来分段。
这个就根据自己喜欢了,有的时候我也不会去换颜色~
也提别提醒一下各位,一篇文章中最好不要出现乱七八糟的颜色,最多出现2-3种颜色即可。
比如正文用#000,引用用#889393,然后有的时候会改一下颜色,或者加一个底色来标注重点,比如这一句。我用的是#E9F5F4 。
然后内容就完事了。
根本就用不到第三方编辑器。
总结一下其实很简单的,就2步:
1、Ctrl+A全选→两端对齐→两端缩进→字体/大小
2、重新阅读→分段→突出重点→完事
还有一点要说一下,那就是我以前很喜欢用的“行间距”和“字间距”以及“段前距”等,这个大家可自行选择要不要用,我之前是很喜欢设置行间距为 1.75或2 ,字间距设置 1 ,这样看的会舒服一点。
这些功能大家自己测试一下就知道了,毕竟每个人的审美不同,有的人喜欢有的人不喜欢,你自己去试试看呗。
2.公众号视觉设计技巧
关于封面,我一般是找一张免版权的图然后加上一个LOGO,如下:

这个很简单,首先给大家推荐几个无版权图库,其实无版权图库有很多,我之前也专门写过文章推荐,但其实真正用到的就那么一两个。
1)https://unsplash.com/

这个是我每天都会用的一个图库,它每天都会准时更新,图片都非常有逼格,很nice。
2)https://www.pexels.com/zh-cn/

同样是我每天都会用的图库之一,上面那个找不到好看的就会来这里,但这个更新没上面那个快。
3)https://www.moyu.link/

哈哈,第三个是我自己的摸鱼导航,专门为新媒体运营做的一个导航,也是方便我自己,而在导航里我也添加了一个图库合集。
这个合集收录了包括以上两个站的图以及其他4个免费图库的图。这是一个聚合免版权图库站~
其次,它的优点可不止聚合,还可以在线编辑,选择一张图片后你除了能直接下载还能在线一键生成设计模板,如:

当然,导航里还有很多功能,大家自己去探索吧,我就不一一介绍咯。
无版权图库有这几个足够你使用了,接下来就是利用PS,给你的图片加上一个LOGO,当然,这个随你自己喜欢,不过如果可以的话加一下还是可以的,毕竟才一分钟不用。
这样也更凸显你公众号的风格呀。
加个LOGO很简单,我就不教了,这里我教大家另外一个小技巧。
相信你们一定知道,如果对方没有星标你的公众号,他看到的封面是小封面,不是900*383的,如下图:

人民日报我没有星标所以看的封面就不全,是个小封面。
他这张图还好,但如果是上方懂懂日记那个,如果我没有星标他,那么他那张封面里的人肯定显示不全,那怎么办呢?
很简单,就是设置两个不同的封面。
具体操作如下:
打开PS创建一个900*383的画布

然后选择裁剪工具往下拉,然后放一个200*200的小封面图片:

然后保存上传封面,如下:

然后选择2:35:1的时候裁剪上面的,1:1的时候裁剪下面的。最后看右侧预览,你会发现,两个封面是不一样的。
也就是星标了你公众号的用户看到的是上方的黑色图,而没有星标的用户看到的是下面那个表情包。
学会了吗?
3.相关工具推荐
1)稿定设计
除了公众号的封面,有时我们还需要设计一张活动海报,或者给你的文章头部/底部设计一张引导关注图等。
这个时候如果你不会PS,那么稿定设计就能帮到你。

2)创客贴
除了稿定设计,还有创客贴。

类似的还有:懒设计、图怪兽等……但我自己最常用的就是以上两个了。
3)插件
关于公众号辅助插件,有很多,但最热门的是下面这两货:

它俩的功能几乎都是类似的,所以我就不特别推荐你使用哪一个了,凭感觉,喜欢哪个就用哪个。
具体功能大家安装后自行体验,我这里就以壹伴为例,来给大家简单演示一下,诺,比如你安装后最明显的一个变化就是你文章编辑区内多了一个样式:

点击那个小开关展开后,这里面会有非常多的样式提供给你使用。
包括首页也多了一个模块,如实时数据,运营周报,灵感中心,每日热点等等……

还有你的编辑器功能也多了一些,比如我刚提到的可以换字体,以及壹伴提供的一些功能:

还有文章编辑页面右侧多了一个菜单栏有提供一些功能,我就不一一演示了,大家自行体验。
4)排版工具
虽然我教你的排版不需要你用到第三方排版工具,但有时候我们会需要一些特效,这个时候第三方工具就能帮到你啦。
但其实,你装了壹伴这个插件,也不需要第三方编辑器了,因为壹伴本身就有这个功能。

诺,在编辑页面左上方打开这个小开关后,会有非常多的样式,大家自行查看,我就不演示咯。
如果不够用的话,推荐 「 i 排版 」。
最后,
就写到这吧。
其实排版也没多复杂啊,自己怎么喜欢怎么来呗。不过千万不要花花绿绿五颜六色的,极简才是美
本期副业项目分享到此结束了,想要了解更多项目拆解,请扫描下方二维码关注巨量副业项目库—每天更新全网最新的网赚教程,加入可永久免费查看下载全站所有资源。

