今天要拆解的是【跟谁学】整个运营体系里的一个分支:微信生态下的引流模式。
通过低价/免费直播课+公众号+个人号+微信群等一系列组合拳,实现【引流/引流课】到【正价课】的转化。
而免费资料对于目标用户来说是无成本投入的获取,可以大大降低拉新成本,进而对大量用户进行更精细的运营转化。
1
公众号
在公众号内,跟谁学已经建立了庞大的微信公众号矩阵。这一招在很多机构的运营中也很常见,但鲜有一家能够把公众号和转化联系地如此紧密。
公众号主要承担裂变的场景。以各种免费资料为噱头做裂变拉新。实体书、电子书、课内外读物、各种学科、各种试题、各种笔记等:



公众号的推送策略

不难发现,公众号推文栏目保持高度固定:
头条:教育知识类软文
次条——尾条:送书、教育、观点、数学、英语、语文
值得注意的是,每篇文章都会加入资料和课程的诱饵,再把用户引流到其他公众号和个人号中。只要你进了这个流量池,至少会被2个以上的公众号所覆盖。
以资料为抓手,实现多重覆盖

用户关注后:公众号内的推送非常频繁,高达10次之多。以下是我整理的推送频次

推送的内容以送书、送课为主。形式多为:文字+链接/文字+海报

另外我再额外补充几个以资料形式引流的入口:APP+网站
【APP】,最终都会把用户引流至微信内

锁定年级后,点击新手礼包,会出现相应年级的一节课程,以高三为例,领取课程后依然是引导到微信生态中老师个人微信号上。
新手礼包课程可以分享给好友,在微信中裂变,因为是无门槛赠送好友,个人感觉通过分享拉新的用户应该也不少。

【网站首页】


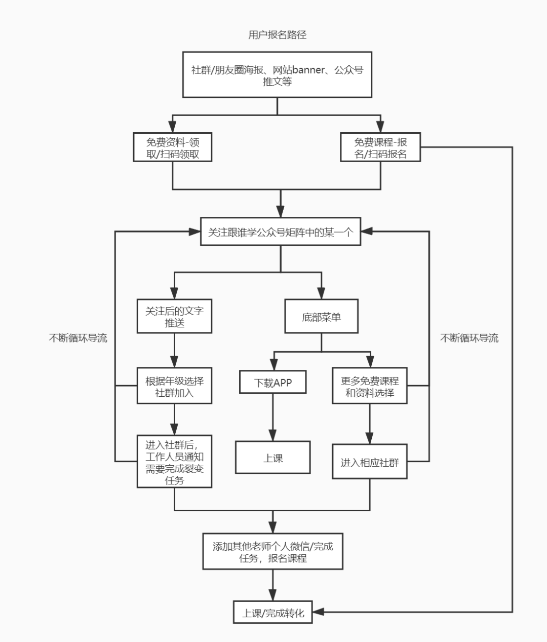
2
用户路径
用户路径可参考下图:图片来自于网络,侵删

3
资料领取社群内的sop
此类社群普遍没有非常明确的运营节奏,除了进过的一个裂变群,运营人员在刚进群时着重强调了引导转发,其余时间都是由老师定时发课程或者/资料广告。

虽然看似很普通的转发资料广告,但其实这里面织着一道非常深的运营网络
1、对于用户的痛点把握很准,找的资料都是家长刚需,说明内部的运营和教研部门配合机制比较完善。
2、文案清晰明了,诱导性强,运营人可以参考
3、领资料的流程很顺滑,资料永远都只是一个幌子,最终把用户导向引流课
免费资料的领取流程:

引流过程中先让你添加【企业微信】,领取资料的过程中,可以引导你领取免费课程,逐步引流到另外一个社群当中。
4
个人思考
1、通过免费领取的资料低成本获客是很多教育机构都在采用的一种运营手段,跟谁学把这个过程做的非常顺滑。包括文案、资料的选择,把用户的痛点磨得很细。这里面的内功是值得很多运营人模仿学习的。
2、接触的公众号和社群过多,缺少用户粘性。跟谁学的众多小号一般都会取名为“中小学课堂资料领取”、“中小学提分一点通”……用户关注的目的大多是功利性质的。
加上关注后的频繁打扰,很容易就会取关。用户每要领取一个资料,就要进一个群。现在用户的注意力非常稀缺。如果这个群没有什么含金量的东西,也没有和用户建立黏性,很容易就会损失用户
3、因为wetool被封,很多教育公司的运营策略都是先把用户转移到企业微信里,再把用户拉到普通微信群里,这样社群运营效率和私域流量保护都可以兼顾到。
4、转化效率是否可观?目前还没有拆解到转化环节,没有没有实操过这样的领取资料群,不知道这种流量的转化率到底怎样。
以我加入的一个资料群为例,入群以来,几乎没有家长在里面发言,我刚进群的时候约有100人,过了1个月的时间,群内人数还剩33人。
5、裂变本质上还是获客,不过是把获客的渠道和成本转移到普通用户手里。但无论获客方式如何改变,产品本身一定要过硬。说白了裂变只是锦上添花,而不是雪中送炭。
搞钱声明:欢迎大家阅读本篇内容,探讨评论,本篇文章仅供网创思路分享,不含VIP课程培训,请自行钻研并承担风险!同时,想要了解更多项目拆解,请扫描下方二维码关注巨量副业项目库—每天更新全网新鲜的优质搞钱教程,加入可永久免费查看下载10000余项项目资源。

