在当今社交媒体上,故事脚本视频已经成为一种流行的趋势。然而,许多人可能对如何制作自己的故事视频感到困惑。本文将介绍如何利用人工智能技术在短短10分钟内绘制一个独特的故事视频。通过AI技术,您可以快速生成场景、人物和对话,为您的故事增添生动色彩。首先,确定您的故事主题和情节。接着,利用AI工具生成所需的场景和角色设计。随后,添加音乐和特效,让故事更加引人入胜。最后,导出您的视频并分享到社交平台上。通过这种简单而高效的方法,您可以轻松制作出令人印象深刻的故事视频,吸引更多的关注和喜爱。
操作流程
一、打开质谱清言官网(https://chatglm.cn/main/alltoolsdetail),然后点击智能体验中心,在搜索框搜索”阿奇成语故事绘”,然后点进进入

二、在输入框输入成语”精卫填海”

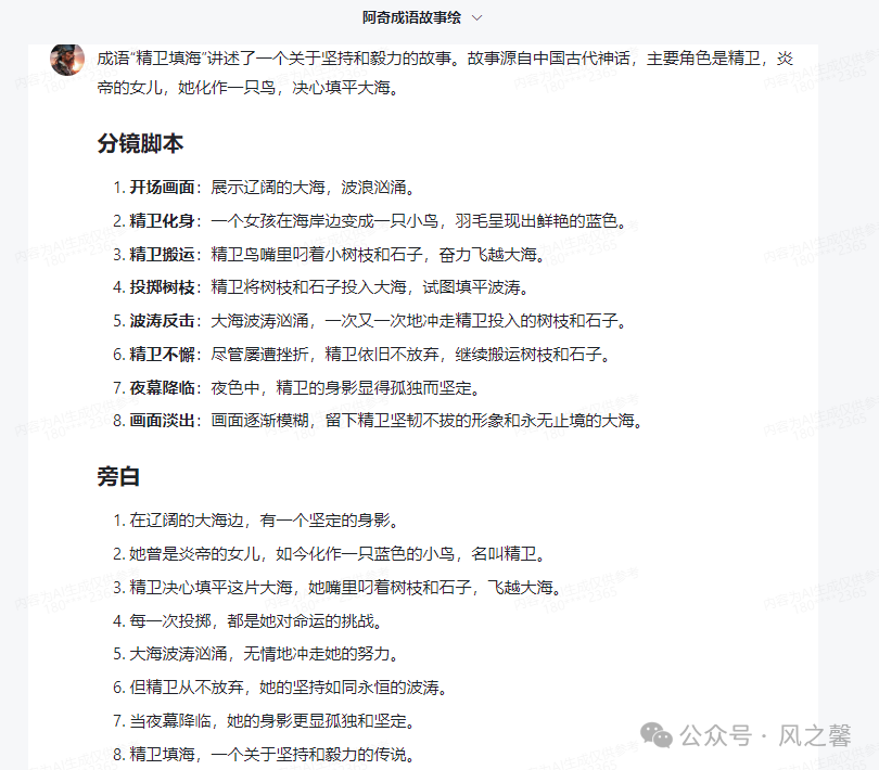
三、静等几分钟后,会帮我们生成故事简介、分镜脚本、旁边和绘图提示词如下图



在这个AI项目中,当生成第一张图像时,系统会停下来并向用户发出询问,询问用户是否满意这种风格。这是因为接下来的分镜图像都将以第一张图像为参照,保持风格的统一性。如果用户对第一张图像不满意,他们可以要求智能体按照自己的想法进行调整,以确保最终的成语故事视频符合他们的期望和创意需求。这种个性化的交互方式使得用户能够在创作过程中保持控制,并确保最终作品符合自已的风格。
四、在输入框输入继续,它就会帮我们生成后面的分镜图片。



旁白的作用?是为了我们后面做视频的要用到旁白,所以我们可以把旁白复制出来,可以进行微调。
五、把生成的图片保存下来,后面做视频会用到。

六、借助剪映根据图片进行生成视频,注意记得加上背影音乐+旁白。可以使用网页版剪映:https://www.capcut.cn/editor

七、添加合适的音乐和旁白,然后点击生成就可以了,完整的作品如下:

如果我们对上面生成的图片不满意,我们可以借助Midjourney重新生成图片,然后进行替换,旁白可以自已录制或者借助工具,这样原创视频就妥妥的,然后上传各平台。
搞钱声明:欢迎大家阅读本篇内容,探讨评论,本篇文章仅供网创思路分享,不含VIP课程培训,请自行钻研并承担风险!同时,想要了解更多项目拆解,请扫描下方二维码关注巨量副业项目库—每天更新全网新鲜的优质搞钱教程,加入可永久免费查看下载10000余项项目资源。

